信阳师范学院创建于1975年,原名为开封师范学院(今河南大学)信阳分院。1978年经国务院批准为本科建制并改为现名,次年成为首批学士学位授权单位。1998年经国务院学位委员会批准为硕士学位授权单位,2004年具有同等学力人员申请硕士学位授予权,2009年具有教育硕士专业学位授予权,2010年具有翻译硕士和工程硕士专业学位授予权,2014年具有体育硕士和旅游管理硕士专业学位授予权,2016年具有法律硕士和艺术硕士专业学位授予权,2017年具有汉语国际教育专业学位授予权。
学校设有22个学院,2个直属教学教研部,拥有文学、史学、理学、工学、经济学、管理学、法学、教育学、艺术学、农学等10大学科门类,现设79个本科专业,有15个硕士学位授权一级学科,8种硕士专业学位授权类别,1个学科群入选省优势特色学科建设工程,有10个河南省一级重点学科。
在职人员以研究生毕业同等学力申请硕士学位是国家专为工作繁忙、抽不出足够时间复习考研而在工作中又作出一定成绩的在职人员开辟的一条获得证明自己学术水平和科研能力的硕士学位的有效途径。
我校于2004年经国务院学位办批准同意开展在职人员以研究生毕业同等学力申请硕士学位工作,常年接受符合条件的在职人员申请硕士学位。根据《国务院学位委员会关于授予具有研究生毕业同等学力人员硕士、博士学位的规定》以及我校《同等学力人员申请硕士学位管理规定》,2019年我校在经济学、法学、文学、理学、教育学等五个学科门类硕士学位授予专业接受同等学力人员申请硕士学位。
一、申请对象
申请人必须已获得学士学位、具有本科毕业证,并在获得学士学位后工作三年以上(即2016年3月底以前获得学士学位和本科毕业证书),或虽无学士学位但已获得硕士或博士学位者,在申请专业或相近专业已作出一定的成绩。
二、申请硕士学位专业目录
| 学院 |
硕士专业 |
所属于一级学科 |
授予学位 |
联系人 |
联系方式 |
| 商学院 |
理论经济学 |
理论经济学 |
经济学硕士学位 |
何 凤 |
0376-6390726 |
| pp电子官方网站 |
马克思主义理论 |
马克思主义理论 |
法学硕士学位 |
郑晨霞 |
0376-6390869 |
| 思想政治教学论 |
教育学 |
教育学 |
教育学硕士学位 |
教育科学
学院 |
教育学 |
教育学 |
教育学硕士学位 |
郑丽君 |
0376-6391181 |
| 发展与教育心理学 |
心理学 |
心理学 |
教育学硕士学位 |
| 文学院 |
中国语言文学 |
中国语言文学 |
文学硕士学位 |
刘 宁 |
0376-6391017 |
| 语文教学论 |
教育学 |
教育学 |
教育学硕士学位 |
| 外国语学院 |
英语语言文学 |
外国语言文学 |
文学硕士学位 |
陈顺黎 |
0376-6393665 |
| 英语教学论 |
教育学 |
教育学 |
教育学硕士学位 |
| 数学与统计学院 |
数学 |
数学 |
理学硕士学位 |
郑 重 |
0376-6390046 |
| 数学教学论 |
教育学 |
教育学 |
教育学硕士学位 |
| 物理电子工程学院 |
物理学 |
物理 |
理学硕士学位 |
孙金土 |
0376-6393178 |
| 物理教学论 |
教育学 |
教育学 |
教育学硕士学位 |
化学化工
学院 |
化学 |
化学 |
理学硕士学位 |
曹俊涛 |
0376-6391172 |
| 化学教学论 |
教育学 |
教育学 |
教育学硕士学位 |
生命科学
学院 |
生物学 |
生物学 |
理学硕士学位 |
杨桂芳 |
0376-6392115 |
| 生物教学论 |
教育学 |
教育学 |
教育学硕士学位 |
| 音乐与舞蹈学院 |
音乐教学论 |
教育学 |
教育学硕士学位 |
陈 楠 |
0376-6392866 |
| 美术与设计学院 |
美术教学论 |
教育学 |
教育学硕士学位 |
刘文忠 |
0376-6393659 |
| 体育学院 |
体育教学论 |
教育学 |
教育学硕士学位 |
张 翔 |
0376-6392802 |
| 历史文化学院 |
历史教学论 |
教育学 |
教育学硕士学位 |
史经霞 |
0376-6390739 |
| 地理学院 |
地理教学论 |
教育学 |
教育学硕士学位 |
闫军辉 |
18337611768 |
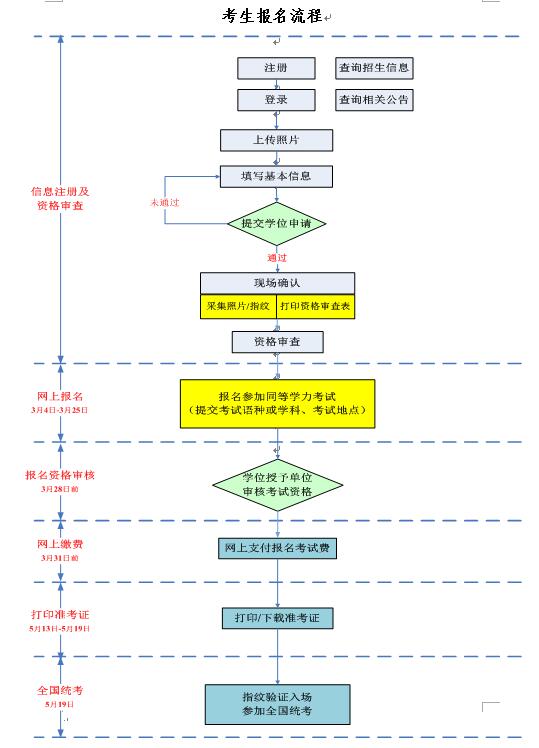
三、学位申请流程

说明:申请单位课程学习和参加全国统考可同步进行
四、收费标准和办法
按学校接受申请硕士学位当年的标准缴纳学费(不含教材费、住宿费及参加全国统一考试的有关费用)。学费在入学时和学位论文开题前分两次交纳。入学时:6000元(学院初审通过后须缴纳),学位论文开题前:5000元。请直接到财务处(社科楼104)缴纳,并将收费凭证复印件交到所在学院秘书处。
五、报名方式及资格审查
(一)报名方式:采取网上报名与现场资格审查相结合的办法。(报名资格审查通过后,即可进行学校学习,无需参加入学考试。)
(二)报名步骤:
步骤1.网上报名:
同力平台为同等学力申请硕士学位人员的信息采集、考试报名、学位数据报送平台。
首次申请人须于2019年3月2日前登入“学位网”的“全国同等学力人员申请硕士学位管理工作信息平台”(简称同力平台)“http://www.chinadegrees.cn/tdxlsqxt/login.shtml?action=forwardIndex”进行注册(请务必记住用户名和密码,之前已经注册报名但未通过全国考试的不需要再注册,只需要采集图像和指纹,提交统考申请)。
初次注册成功后,第一步,按照网站要求,上传标准的个人照片(蓝底390*567像素jpg,照片不合格可能被退回申请)。第二步,完善信息,选择正确的专业。专业选择必须参照 “申请硕士学位专业目录”中的各学院专业设置,按该目录中各表格后的提示选择;能精确到二级学科的,不得按一级学科申请(课程与教学论专业均按教育学一级学科申请教育学硕士学位)。第三步,点提交申请,“申请状态”显示提交成功即可。
考生报名流程
(含信息注册及外语、综合课考试报名)

说明:1.同力平台中我校已到规定年限但未通过统考的人员已被全部清退;需重新申请学位的,请用原账号重新提交申请。以前在其他学校已入册者,必须向该学校相关管理部门提出清退申请,才能用该账号再次提交新的申请。账号可以申请多个,但填入本人身份证号确认身份的账号只能存在一个,其它账号无效。
2.首次申请报名同等学力学校学习但不参加2019年同等学力外语及综合课考试的学员只需要完成考生报名流程中的“信息注册及资格审查”阶段。如首次申请报名同等学力学习并需要参加2019年同等学力外语及综合课考试的学员还需要完成网上考试报名,即需完成考生报名流程中的“网上报名”阶段。
步骤2.学院初审:
在步骤1完成后,2019年新注册的申请人须于3月2日(8:30—11:30、14:30—17:30)持“信阳师范学院在职人员以研究生毕业同等学力申请硕士学位报名表”(一式3份)、同力平台上传照纸质版(8张一寸、4张小二寸),到所报考学院进行初审。
至学院初审时,申请人须将上传照的纸质一寸、小二寸版,交予所报学院秘书留存。如秘书审核照片不合格,申请人立即自行重照,纸质照片仍须上交,并将新照电子版重新上传同力平台(操作步骤:登录同力平台,先取消学位申请,再替换照片,再次提交申请)。初审合格后,申请人须到社科楼104缴纳第一阶段学习学费6000元。
步骤3.学校研究生处复审:
在步骤2完成后,申请人须于3月2日(8:30—11:30、14:30—17:30)持“信阳师范学院在职人员以研究生毕业同等学力申请硕士学位报名表(学院初审盖章的,一式3份)”及资格审查要求材料,至信阳师范学院行政楼403室现场复审。复审时,须现场确认个人信息,采集本人图像和指纹信息,并在“资格审查表”上签署诚信承诺并上交,否则本次申请无效,请务必本人亲自办理。
资格复审通过者,将在6月份前后收到培养学院的通知,按学院规定时间入学,若未收到通知请主动联系招生简章上学院负责老师。
(三)资格复审必备材料
1. 信阳师范学院在职人员以研究生毕业同等学力申请硕士学位报名表(学院初审盖章的)(一式3份)。
2.二代身份证(或军官证)、学位证、毕业证原件,及复印件各2份。
上述材料按以下顺序,一式两份提交(其中一份所报考学院留存):“信阳师范学院在职人员以研究生毕业同等 学力申请硕士学位报名表”,学位证复印件,毕业证复印件,身份证复印件。
说明:申请人须承诺学历、学位证书和申请身份材料的真实性,一经学校或认证部门查证为不属实,即取消录取资格,或申请学位系统不通过者,责任由申请人自负。
六、教学管理、论文答辩和学位授予工作
以研究生毕业同等学力申请硕士学位的在职人员采取不离岗的学习方式,由报考专业所在学院配备指导教师负责申请硕士学位人员的学习指导。
过程分为三个阶段:课程学习、学位论文和学位授予工作。
(一)课程学习:
学习时间:2年。时间:寒假、暑假期间或周末集中授课。
申请人自资格审查合格之日起,必须在最多五年内通过我校相关学科培养方案规定的全部课程考试和国家组织的水平考试且成绩合格,否则本次申请无效。(全国统考:申请人须在信阳师范学院规定的五年期限内通过国家组织的同等学力人员申请硕士学位外国语水平和学科综合水平全国统一考试。该考试一般每年3月份报名,5月底考试。
注:2019年全国统考报名时间为:3月4-28日,考试时间为:5月19日。(申请人通过教育部同等学力信息平台完成报考、缴费(网上缴费时间截止到3.31日)、下载打印准考证事宜。)
(二)论文答辩:
在通过全部考试后的一年内提交学位论文,学位论文需要达到信阳师范学院全日制硕士研究生学位论文标准,并需经过校外专家双盲审,合格后方可参加答辩,论文答辩应在申请人提交论文后的半年内完成。
(三)学位授予:
申请人通过学位论文答辩后,经信阳师范学位评定委员会同意,报教育部学位评定委员会批准,授予硕士学位并颁发学位证书。(一般随当年全日制研究生一同参加学位评定委员会审议。)
七、其他
1.同等学力申请硕士学位属于非学历教育,获得学位者只颁发硕士学位证书,不颁发毕业证书。
2.自本简章发布至资格复核前,如遇国家政策变动,以最新国家政策为准。
3.本简章未尽事宜由信阳师范学院研究生处负责解释。
热忱欢迎广大有志之士到我校学习!
附件一: 信阳师范学院在职人员以研究生毕业同等学力申请硕士学位报名表
附件二:各学科对应全国水平考试外语和综合课考试大纲及指南对照表
外语水平考试语种、考试大纲使用对照表
考试
语种 |
考试大纲 |
考试大纲版本 |
| 英语 |
《同等学力人员申请硕士学位英语水平全国统一考试大纲》 |
第六版 |
| 日语 |
《同等学力人员申请硕士学位日语水平全国统一考试大纲》 |
第六版 |
学科综合水平考试科目、对应学科、考试大纲及指南使用对照表
| 考试科目 |
对应学科 |
考试大纲及指南(版本) |
| 经济学 |
理论经济学 |
《同等学力人员申请硕士学位经济学学科综合水平全国统一考试大纲》/第四版 |
| 应用经济学 |
| 政治学 |
政治学 |
《同等学力人员申请硕士学位政治学学科综合水平全国统一考试大纲及指南》/第三版
《同等学力人员申请硕士学位政治学学科综合水平全国统一考试大纲补充说明》2019年 |
| 马克思主义理论 |
| 教育学 |
教育学(课程教学论) |
《同等学力人员申请硕士学位教育学学科综合水平全国统一考试大纲》/第三版 |
| 心理学 |
心理学 |
《同等学力人员申请硕士学位心理学学科综合水平全国统一考试大纲》/第三版 |
| 中国语言文学 |
心理学中国语言文学 |
《同等学力人员申请硕士学位中国语言文学学科综合水平全国统一考试大纲》/第二版 |
| 生物学 |
生物学 |
《同等学力人员申请硕士学位生物学学科综合水平全国统一考试大纲》/第二版 |
注:数学、物理、化学只需要考外语,其它学科需要考外语和对应综合课。
信阳师范学院
2019年2月15日